您所在的位置:
首页
>
新闻资讯
>
专题专栏
>
2024年淮安市网络安全宣传周
>
图说网络安全
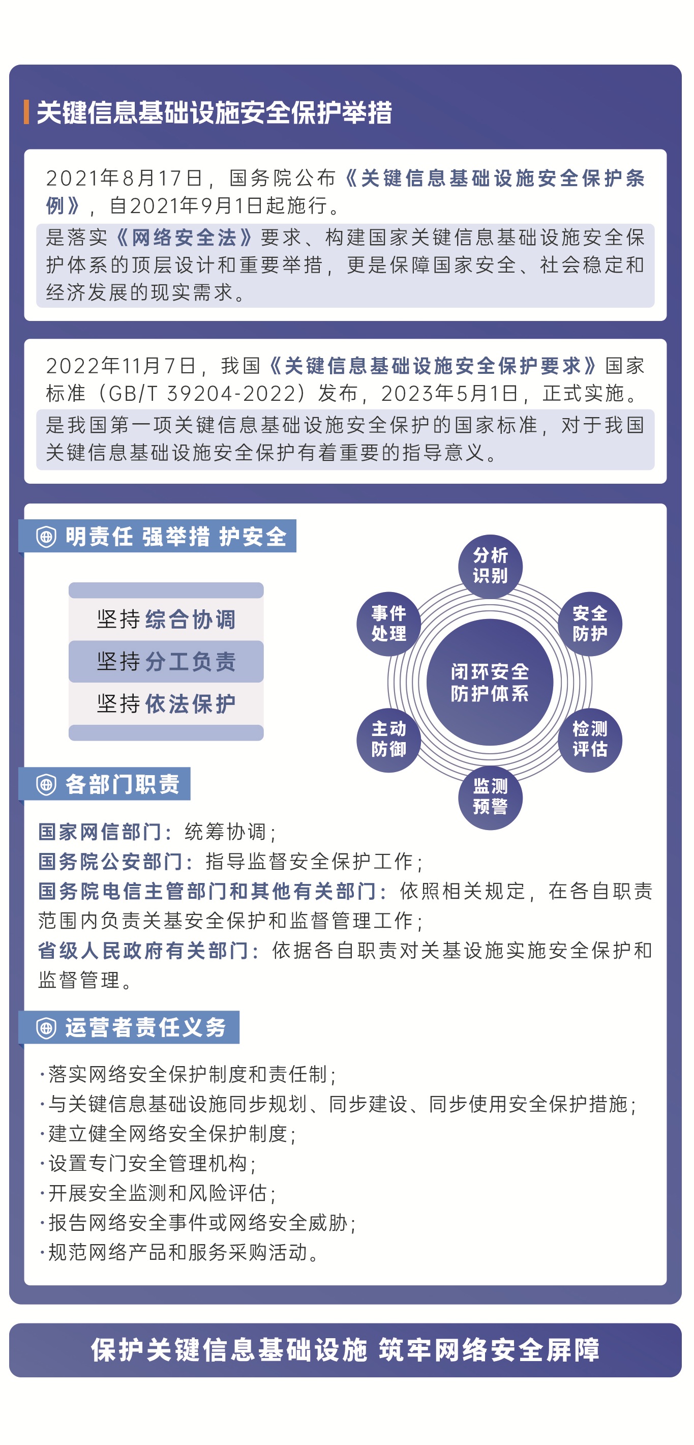
关键信息基础设施网络安全保护
时间:2024-09-04 来源:2024年国家网络安全宣传周指挥部办公室 字号:[
大
中
小
]